生物學檢驗業務送檢須知
請認真閱讀須知內容,任何內容缺失均有可能影響檢測進度
一、檢測用樣品量
根據產品檢測項目確定檢測用樣品量,初次委托請咨詢業務辦王老師(028-85412428,13808090609)。
二、辦理材料
為了方便快捷辦理您的檢驗檢測業務,原則上必須將合同、資料、樣品、對照品(如涉及)等使用同一個包裹一起寄送。請一個合同號對應一套資料,不要共用或將多個合同號(合同單號)的樣品列在一張清單上。
為使業務能快速確認是否收到您的快遞,請在快遞外包裝醒目位置標注您的合同單號和委托單位,如果是加急合同,也請備注:“加急”字樣(可用記號筆標注或打印紙粘貼均可)。
生物檢測送檢資料清單
序號 | 資料名稱 | 有關要求 | 是否齊備 |
1. | ※檢驗委托書(代合同) | 一式兩份,從系統導出蓋章 | □是 □否 |
2. | ※樣品 | 檢測所需樣品及對照 | □是 □否 |
3. | ※樣品清單 | 一式兩份,詳見附件1,同時上傳到系統 | □是 □否 |
4. | ※生物學試驗方案 | 上傳到系統 | □是 □否 |
5. | 亞慢毒劑量申明 | 如有,蓋章后上傳到系統 | □是 □否 |
6. | 免疫劑量申明 | 如有,蓋章后上傳到系統 | □是 □否 |
7. | 產品說明書 | 境外產品需中、英文各一份 | □是 □否 |
8. | 其他資料 | 如有,請根據情況提供 | □是 □否 |
注:
a) 帶※為必須提供的資料;
b) 請按照上述清單準備送檢資料,并根據實際情況在“是否齊備”欄進行打“√”,清單請用A4紙打印;
c) 所提供的紙質版資料均需加蓋企業章及騎縫章。
d) 樣品應包裝完整,有完整標簽。無正規標簽的樣品,必需貼有臨時標簽。標簽上應注明樣品名稱、批號、型號或規格、生產日期或有效期、生產單位。
e) 送檢樣品應為同一批號,一次送齊,特殊情況請說明。
附件1:樣品清單
合同單號 | 聯系人 | 電話 | |||||
樣品類型 | 規格 | 型號 | 批號 | 數量 | 儲存條件 | 備注 | |
試驗樣品 | 常溫□,冷藏□,冷凍□ | 不同規格、型號、批號請加行填寫 | |||||
對照樣品 | 常溫□,冷藏□,冷凍□ | 植入、血液學等需提供對照樣品 | |||||
生產單位 | |||||||
其他 | 請據實填寫 | ||||||
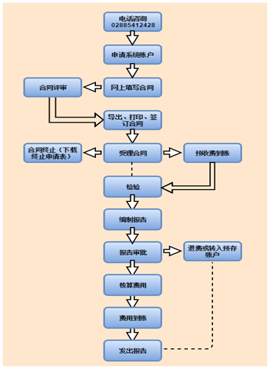
三、辦理流程
1.業務咨詢
在送檢前可電話咨詢業務室,包括承檢能力、檢驗周期、檢驗費用、樣品數量等信息。
2.準備送檢
確認被檢樣品的檢驗項目,準備好樣品、檢驗依據(產品技術要求、試驗方案等)及相關送檢資料,委托方可在我中心系統上完成信息填報并提交,待我中心審核完成后,導出檢驗委托書(代合同)并打印蓋章(詳見“二、辦理材料”)。
3.辦理送檢
可現場辦理送檢,帶齊樣品及所需相關資料至業務室辦理送檢;也可將樣品及所需的相關資料郵寄至業務室辦理,郵寄后需與業務室確認是否收到(詳見“二、辦理材料”)。
4.繳納款項
辦理送檢完成后,業務室出具繳費通知單,委托方完成繳費后,將繳費回單上傳至軟件系統對應的“財務往來”,待繳費后開始計算檢驗周期。
5.領取報告
檢驗報告完成后,客戶可現場領取或由中心郵寄。
6.檢驗時間計算
檢驗時間從相關資料、樣品寄到并繳納款項(上傳至系統)后開始計算,由于委托方暫停檢測的時間不計算在內。
四、辦理時間
周一~周五 上午8:40-12:00,下午14:00-17:30。
檢驗業務流程



